|
《公众科学戴口罩指引》出修订版,夏季如何安全使用空调看这里!
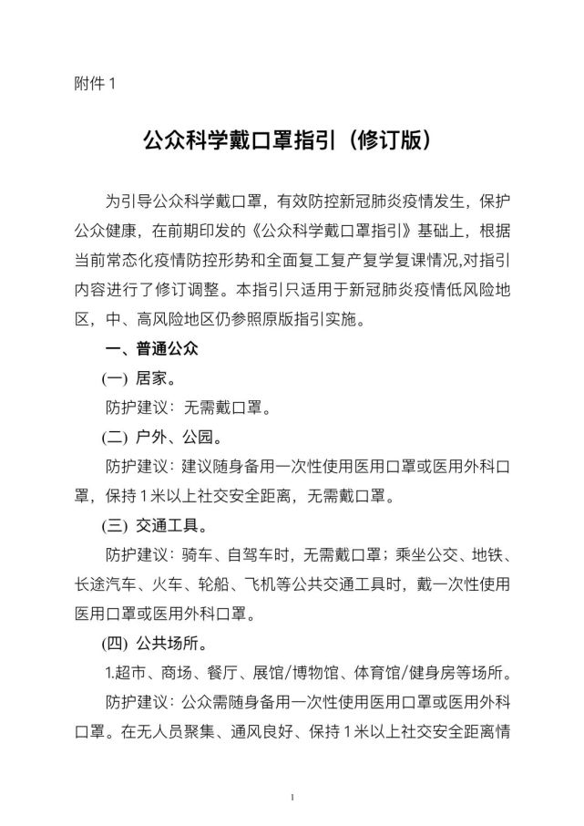
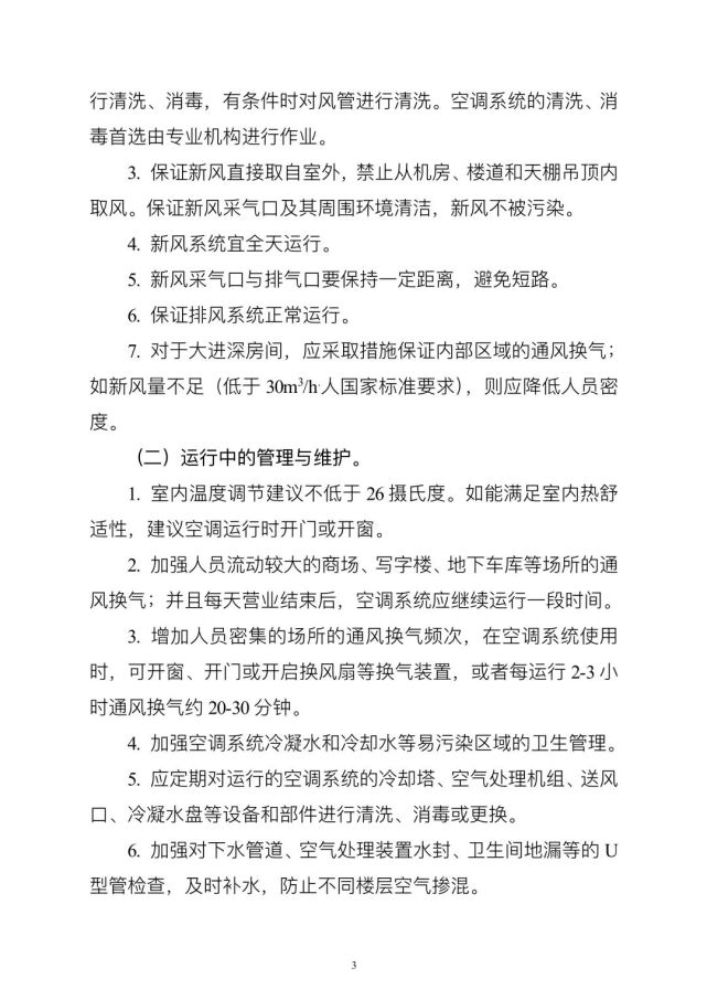
在疫情防控常态化条件下,为科学指导公众科学戴口罩、使用空调,有效落实疫情防控措施、有序推进复工复产复学复课,严防严控聚集性疫情发生,在充分分析研判疫情风险基础上,紧紧围绕“外防输入、内防扩散”的总体防控策略,结合当前夏季来临、天气变热等实际情况,我们组织中国疾控中心环境所、职卫所等单位分别对前期印发的《公众科学戴口罩指引》《新冠肺炎流行期间办公场所和公共场所空调通风系统运行管理指南》进行了修订调整,形成了《公众科学戴口罩指引(修订版)》和《夏季空调运行管理与使用指引(修订版)》。 《公众科学戴口罩指引(修订版)》适用于低风险地区,以降低人群感染风险为目标,对近期疫情防控和复工复产复学中公众如何戴口罩进行了重点细化分类,特别是对公众不同场景下的戴口罩与否进行指导,调整或增加了出入境口岸、工厂企业、学校等重点场所和人群的口罩使用内容,提出了现阶段口罩防护措施。同时强调,中、高风险地区仍参照原版指引实施。 夏季空调运行管理与使用指引(修订版)》规定了夏季办公场所、公共场所和住宅等集中空调通风系统和分体式空调的运行管理和使用要求,与原版相比,增加了使用过程中的细化技术要求。提出了开启前应检查设备是否正常运行,对开放式冷却塔、空气处理机组、空调滤网等进行清洗、消毒;运行过程中应加强通风换气和空调系统冷凝水和冷却水等易污染区域的卫生管理,定期对冷却塔设备和部件进行清洗、消毒或更换,检查卫生间地漏等U型管水封等技术要求。 关于印发公众科学戴口罩指引(修订版)和夏季空调运行管理与使用指引(修订版)的通知 联防联控机制综发﹝2020﹞174号 各省、自治区、直辖市及新疆生产建设兵团应对新型冠状病毒肺炎疫情联防联控机制(领导小组、指挥部): 根据当前常态化疫情防控形势和复工复产复学需要,我们对《公众科学戴口罩指引》《新冠肺炎流行期间办公场所和公共场所空调通风系统运行管理指南》进行了修订调整,形成了《公众科学戴口罩指引(修订版)》和《夏季空调运行管理与使用指引(修订版)》。现印发给你们,请参照执行。 附件:1.公众科学戴口罩指引(修订版) 2.夏季空调运行管理与使用指引(修订版) 国务院应对新冠肺炎疫情联防联控机制综合组 2020年5月21日 公众科学戴口罩指引(修订版) 夏季空调运行管理与使用指引(修订版) 来源:健康微湖南 |
|
最新喜欢: |
|
2楼#
发布于:2020-05-26 21:00
顺其自然就好,公交车上该自律防疫!
描述:触屏版 图片:1590498001 |
|


